十大网投平台排名 - 下载最新版
欢迎访问十大网投平台排名官方网站!
首页
学校概况
教学教研
科研在线
院系介绍
招生就业
继续教育部
学生工作
国际合作
招生就业
招生网
公告
单独招生
普通招生
中高职一体化升学
专业介绍
新生报到指南
联系电话
就业创业网
招文早知道
新闻速递
通知公告
就业创业指导
办事指南
联系我们
招文早知道
当前位置:
首页
-
招生就业
-
就业创业网
-
招文早知道
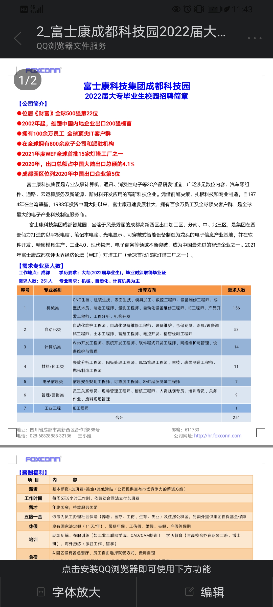
鸿富锦精密电子(成都)有限公司
作者:
更新日期:2021-10-14
点击次数:
上一篇:
成都森博精密机械有限公司
下一篇:
熠文(上海)信息技术有限公司成都分公司